🔥救命救命救命!2025医考生集体狂喜炸锅🆘 临床执业医师医学综合指导用书来啦,直接封神封神封神💥 备考2025临床执业医师的医学er、宝子们速来集合,错过真的会哭晕在书桌前、亏到姥姥家!这套国家医学考试中心推荐的指导用书必须锁死,高清可存、学练一站式搞定,不码真的后悔到拍大腿,备考多走冤枉路!
谁懂啊家人们😭 2025临床执业医师备考真的太折磨人了!有没有同款崩溃瞬间?备考无方向,不知道该看什么资料,盲目刷题、陷入无效内耗;知识点杂乱无章,基础医学和临床医学知识点繁杂,记不住、理不清逻辑;基础理论枯燥难懂,解剖学、生物化学越学越懵,根本搭不起完整的知识框架;临床知识点零散,内外妇儿常见病、多发病的病因、诊断、治疗记不牢,不会转化为应试能力;没有权威资料支撑,怕学错考点、偏离考纲,白费功夫;备考小白不会规划,冲刺考生找不到重点,越复习越慌;想查知识点找不到定位,练题找不到适配题型,学练严重脱节;更别提刷了1000道题仍错题率80%,背完知识点转头就忘,越背越焦虑…
备考无方向,盲目刷题、陷入无效内耗,不知道该抓重点、避误区,越学越慌、越复习越乱;
知识点杂乱繁多,基础+临床全覆盖,记不住、理不清逻辑,难以搭建完整的医学知识框架;
基础理论枯燥晦涩,解剖学、生物化学等学科难理解、难记忆,入门难、学不进去,越学越抵触;
临床知识点零散,内外妇儿常见病诊疗要点记不牢,不会将知识点转化为应试解题能力,做题总出错,模拟考分数一直上不去,越考越慌;
没有权威资料参考,怕偏离2025新版考纲,学错考点、白费功夫,备考没底气;
备考小白不会规划备考节奏,盲目跟风刷题;冲刺考生找不到提分关键点,学练脱节,备考效率极低,眼看考试临近却没底气;
知识点定位麻烦,没有清晰目录指引,练题缺乏适配题型,备考节奏全被打乱,浪费时间…
救大命!这套2025临床执业医师医学综合指导用书,直接把医考生的核心痛点一锅端、全拿捏✅ 国家医学考试中心推荐,更是官方认证的备考“黄金手册”,作为国家医学考试中心唯一指定的备考指导用书,每年帮助80%以上的医考生顺利通关,是无数医考人的“救命神器”,严格依照2025新版考试大纲编写,内容权威、全面又经典,从基础医学综合到临床医学综合,知识点覆盖无死角,把考试重点、难点嚼碎了喂给你,帮你避开考纲误区、直击考试重点,在备考路上少走弯路,高效冲刺、稳稳拿证!
懂的都懂!医考备考,选对权威资料比盲目努力强100倍🔥 这套指导用书可不是普通资料,官方认证、严格贴合2025新版考纲,区别于市面上杂乱的备考资料,每一个知识点、每一道题型示例,都贴合考试真题,学的都是会考的,帮你精准提分;双册护航、学练一体,细节拉满、实用性极强,专门适配2025临床执业医师备考的宝子们,不管是备考小白还是冲刺考生,都能精准贴合需求,帮你稳扎稳打备考,轻松拿捏所有考点!
📚 敲黑板敲黑板!重点中的重点来啦!双册护航,每一本都是医考生的救命神器,闭眼冲、放心冲,绝对不踩坑、不白费功夫👇
• 上册(基础医学综合)
聚焦基础医学核心,解剖学、生物化学、生理学、医学微生物学等学科逐一拆解,不搞晦涩难懂的表述,把枯燥的基础理论讲得明明白白、通俗易懂,是搭建医学知识框架的核心利器,备考小白入门必看,帮你轻松夯实基础、筑牢备考根基!
• 下册(临床医学综合)
深入临床医学重点,内外妇儿等学科的常见病、多发病,从病因、发病机制到诊断治疗一网打尽、不留死角,更有超多临床案例加持,帮你练就解题思维,把零散的知识点串联起来,真正把知识转化为应试能力,冲刺提分必备神器!
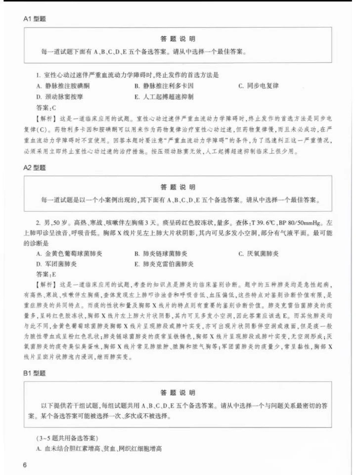
重点来啦家人们👀 再敲黑板!这套书不止双册护航,更绝的是附带清晰目录(知识点定位超方便,想查哪里查哪里,不用反复翻书浪费时间)和多样题型示例(A1、A2、B1型题全覆盖,帮你提前熟悉考题套路,掌握解题技巧),从学知识到练题一站式搞定,彻底告别学练脱节的烦恼!
不管你是零基础备考小白,还是冲刺提分的考生,这套2025临床执业医师指导用书都能完美适配!不管是日常打基础、梳理知识点,还是冲刺练题、查漏补缺,有它傍身,底气直接拉满,再也不用为备考无方向、知识点杂乱、学练脱节发愁,轻松搞定2025医考各类备考场景,少走3年弯路、不踩坑!
高清电子版我已经整理好啦✅ 不用自己费心找、不用花钱买,纯纯医考福利大放送!仅分享300份,先到先得,无套路、不墨迹!手机、电脑随时看,打印出来装订成册,备考、复习、练题随时查阅,知识点定位超方便,省心到离谱,2025医考宝子们赶紧码住,手慢无,早用早受益,越用越香,谁用谁逆袭、谁用谁稳稳拿证!
咱医考生,权威的备考资料+高效的备考方法就是硬底气💪 这套2025临床执业医师指导用书,就是咱2025医考备考的隐形外挂,有它在,告别无效内耗、告别考点混乱、告别学练脱节,轻松吃透基础、掌握临床重点,高效冲刺,稳稳拿下2025临床执业医师资格证!
医考生不搞内耗,互帮互助才是王道!家人们集合啦🔥 一起靠着这套宝藏指导用书,夯实基础、冲刺提分,不管是小白入门不迷茫,还是冲刺考生稳提分,都能轻松拿捏,顺利通关2025临床执业医师考试,开启医学职业新征程✨ 冲就完事儿!








