谁懂啊家人们😭 不管是养鹅大户、家庭农场主,还是刚入行的基层兽医、畜牧兽医专业学生,都曾有过这样的困扰:小鹅突发疑难杂症,不知道啥病因,急得睡不着觉;面对鹅的红肿、出血、拉稀,无从下手,只能盲目用药;看枯燥的理论书,全是文字看不懂,实操性为零;鹅病症状相似,分不清是病毒、细菌还是营养缺乏,用错药耽误病情还浪费钱;防疫程序头疼,不知道该怎么给鹅做免疫接种,生怕防疫不到位引发大规模发病!
直到挖到《鹅病诊治实操图解》超清原版PDF,直接焊死案头!这本养鹅实操神书,彻底告别枯燥文字,全是高清实拍图,鹅身上哪里红肿、哪里出血、粪便什么样,一眼就能对照识病👀 对于基层养殖户、新手兽医来说太友好了,涵盖养鹅全病种防治,还教类症鉴别,帮你少走弯路、少花钱,让鹅少遭罪,养鹅人速冲不亏💢
📚 必冲理由💯(养鹅刚需,亮点拉满):
✅ 超清原版,看图识病超直观:超清原版PDF,无删减、无模糊,全是鹅病高清实拍图,鹅的病变部位、粪便形态、症状表现一目了然,不用死记硬背理论,对照图片就能快速判断病情,解决“看不懂、辨不清”的痛点。
✅ 拒绝枯燥理论,实操性拉满:不同于全是文字的枯燥理论书,主打“实操图解”,每一种病都搭配实拍图+详细防治方案,步骤清晰、通俗易懂,基层养殖户、新手兽医也能快速上手,直接套用。
✅ 病种全覆盖,疑难杂症全搞定:全面覆盖养鹅全流程常见疾病,包括病毒性传染病(鹅禽流感、小鹅瘟、副黏病毒病等)、细菌+寄生虫病(大肠杆菌、线虫、球虫等)、营养代谢+中毒病,还有专门的免疫接种章节,一站式解决养鹅所有病害难题。
✅ 类症鉴别,避免用错药:专门设置类症鉴别板块,针对症状相似的鹅病(比如不同病因引发的拉稀),详细拆解鉴别方法,帮你分清病因、精准用药,避免用错药耽误病情、浪费成本。
✅ 高清便携,多设备适配:超清PDF适配手机、平板、电脑多设备,不用携带厚重书籍,养殖现场、出诊时随手翻阅,遇到鹅病快速查方案,是养鹅人、兽医的“移动诊疗手册”。
### 💡 谁适合冲?对号入座不踩坑
▪️ 养鹅大户、家庭农场主——养殖实操核心工具书,快速判断鹅病、精准防治,减少鹅群伤亡,降低养殖成本;
▪️ 基层兽医——出诊必备参考,助力精准诊断鹅病,规范防治流程,提升诊疗效率;
▪️ 畜牧兽医专业学生——课本外的实践宝典,补充实操经验,衔接理论与实践,为后续从业奠定基础;
▪️ 刚入行的养鹅新手——快速掌握鹅病防治技巧,避开养殖误区,少走弯路,轻松养鹅。
养鹅人狂喜!这本实操神书直接戳中痛点✨ 高清实拍+类症鉴别+全病种覆盖,不用啃枯燥理论,新手也能轻松上手,养鹅少花钱、鹅少遭罪,速冲不亏💥
二、短视频平台|10秒抓眼,精准触发养鹅、兽医相关人群,不啰嗦、强引流
⚡ 强钩子款(10秒):养鹅人速看🔥 鹅病诊治图解PDF✅ 看图识病不踩坑
⚡ 专业款(10秒):类症鉴别超贴心✨ 超清实拍,鹅病防治全搞定!
⚡ 刚需款(10秒):养鹅必入!全病种覆盖,少花钱、鹅少遭罪!
⚡ 实用款(10秒):兽医/养殖户必备✅ 高清PDF,出诊随手翻、随时用!
三、图文平台|公众号/养殖社群/兽医社群专属,干货炸裂、易转发,高留存
### 📚 《鹅病诊治实操图解》——养鹅人、兽医必备的实操神书
在养鹅养殖、鹅病诊疗领域,“实操性、直观性、全面性、实用性”是核心需求。养鹅过程中,鹅病频发、症状复杂,无论是常见的病毒性传染病、细菌寄生虫病,还是营养代谢、中毒相关问题,一旦判断失误、用药不当,不仅会导致鹅群伤亡,还会增加养殖成本,甚至影响养殖收益。无论是养鹅从业者想快速解决鹅病难题、降低成本,还是基层兽医想提升诊疗效率、规范防治流程,亦或是畜牧兽医学生想补充实践经验,都需要一本“通俗易懂、实操性强、图文清晰、病种全面”的工具书,既能解决“看不懂病、用错药、防疫难”的痛点,又能适配养殖现场、出诊、学习等多场景使用。
《鹅病诊治实操图解》超清原版PDF,正是这样一本养鹅领域的“封神之作”。本书主打“看图识病、实操落地”,摒弃枯燥的理论堆砌,全是高清实拍图搭配详细防治方案,涵盖养鹅全流程常见疾病,还专门设置类症鉴别板块,精准解决养鹅人、兽医的核心痛点,是养鹅大户、基层兽医、畜牧兽医学生的必备案头工具书。
### ✅ 核心亮点|为什么养鹅人、兽医必入这本书?
1. 超清实拍,看图识病更直观:超清原版PDF,无删减、无模糊,收录大量鹅病高清实拍图,清晰呈现鹅的病变部位、粪便形态、症状表现,直观易懂,不用死记硬背复杂理论,不管是新手还是资深养殖户,对照图片就能快速判断病情,彻底解决“看不懂病、辨不清病因”的核心痛点。
2. 实操导向,拒绝纸上谈兵:不同于传统枯燥理论书,本书以“实操”为核心,每一种鹅病都搭配实拍图+详细防治方案,包括病因分析、症状识别、防治步骤、用药建议,步骤清晰、通俗易懂,基层养殖户、新手兽医可直接套用,真正实现“学以致用”。
3. 病种全覆盖,疑难杂症全解决:全面覆盖养鹅过程中几乎所有常见疾病,分类清晰、重点突出:病毒性传染病(鹅禽流感、小鹅瘟、副黏病毒病等)、细菌+寄生虫病(大肠杆菌、线虫、球虫等)、营养代谢+中毒病(维生素缺乏、霉饲料中毒等),还专门设置免疫接种章节,详细讲解防疫程序与操作要点,一站式解决养鹅全流程病害难题。
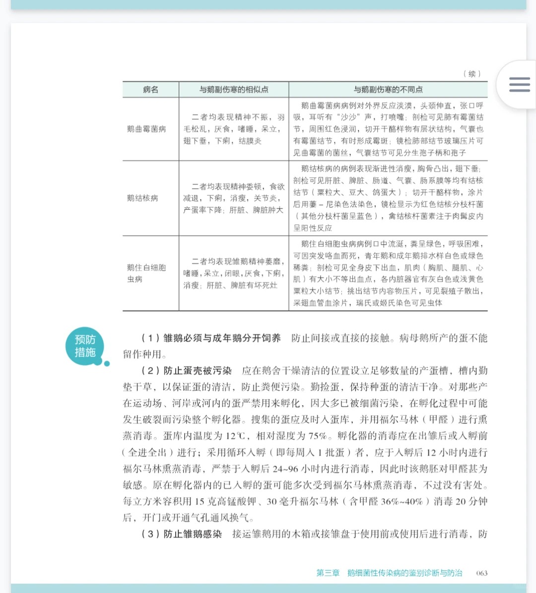
4. 类症鉴别,精准用药不浪费:针对养鹅过程中“症状相似、病因不同”的常见问题,专门设置类症鉴别板块,详细拆解不同病因引发的相似症状(如不同类型的拉稀),教你精准区分病因,避免盲目用药、用错药,既节省养殖成本,又能避免耽误病情,减少鹅群伤亡。
5. 高清便携,多场景适配:超清PDF适配手机、平板、电脑多设备,无需携带厚重纸质书籍,养殖现场遇到鹅病可快速查阅方案,基层兽医出诊时随手翻阅,畜牧兽医学生可居家学习、补充实践经验,兼顾实用性与便捷性,是养鹅人、兽医的“移动诊疗手册”。
### 📖 核心内容速览|按需解锁,轻松养鹅不内耗
• 病毒性传染病篇:详细讲解鹅禽流感、小鹅瘟、副黏病毒病等高发病毒性疾病,包括症状识别、鉴别方法、预防措施与治疗方案,助力规避大规模发病风险。
• 细菌+寄生虫病篇:涵盖大肠杆菌、沙门氏菌等常见细菌病,以及线虫、球虫等寄生虫病,拆解感染途径、症状表现,提供精准防治方案,减少鹅群感染风险。
• 营养代谢+中毒病篇:讲解鹅维生素缺乏、矿物质不足等营养代谢病,以及霉饲料、药物中毒等问题,教你看懂鹅的“内在需求”,从源头预防此类疾病。
• 免疫接种篇:专门讲解养鹅防疫程序、免疫接种操作要点,明确不同阶段鹅的接种时间、接种方法,帮你做好防疫工作,从源头降低鹅病发生率。
• 类症鉴别篇:针对症状相似的鹅病,详细拆解鉴别要点,帮你精准区分病因,避免用错药、耽误病情,提升诊疗与防治效率。
### 👥 适配人群|精准对接多元需求
▪️ 养鹅大户、家庭农场主——养殖实操核心工具书,快速判断鹅病、精准防治,减少鹅群伤亡,降低养殖成本,提升养殖收益;
▪️ 基层兽医——出诊必备参考,助力精准诊断鹅病,规范防治流程,提升诊疗效率,更好地服务养殖户;
▪️ 畜牧兽医专业学生——课本外的实践宝典,衔接理论与实践,补充鹅病诊治实操经验,为后续从业、技能提升奠定基础;
▪️ 刚入行的养鹅新手——快速掌握鹅病防治技巧、防疫要点,避开养殖误区,少走弯路,轻松上手养鹅,降低养殖风险。
养鹅不踩坑,治病更轻松!《鹅病诊治实操图解》超清原版PDF,高清实拍+类症鉴别+全病种覆盖,拒绝枯燥理论,实操性拉满,是一本能让鹅“少遭罪”、让你“少花钱”的养鹅工具书,养鹅人、兽医速冲不亏,助力轻松养好鹅、提升养殖收益💥









