谁懂啊谁懂啊谁懂啊😭 护理人的苦,只有自己知道、只有自己懂!护理学习这条路,又忙又累、又难又卷,每天泡在病房、临床一线连轴转,实操、写护理记录、值夜班连轴转,挤时间复习还要面对繁杂的护理诊断术语,护理诊断抓不准、应用不熟练、要点记不住,找资料找疯、学习学懵,不管是护理医学生备考,还是临床护士提升,都找不到合适的实用资料,真的要疯掉、要摆烂了家人们,谁懂这种痛啊,谁懂啊,护理人太难了,太不容易了,内耗到emo真的会谢、会崩溃!
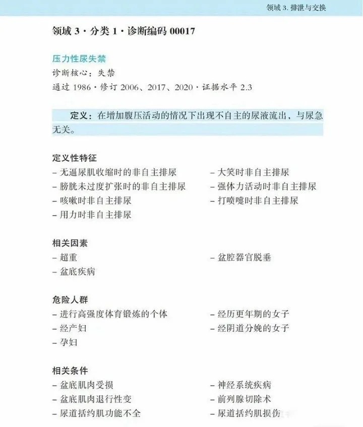
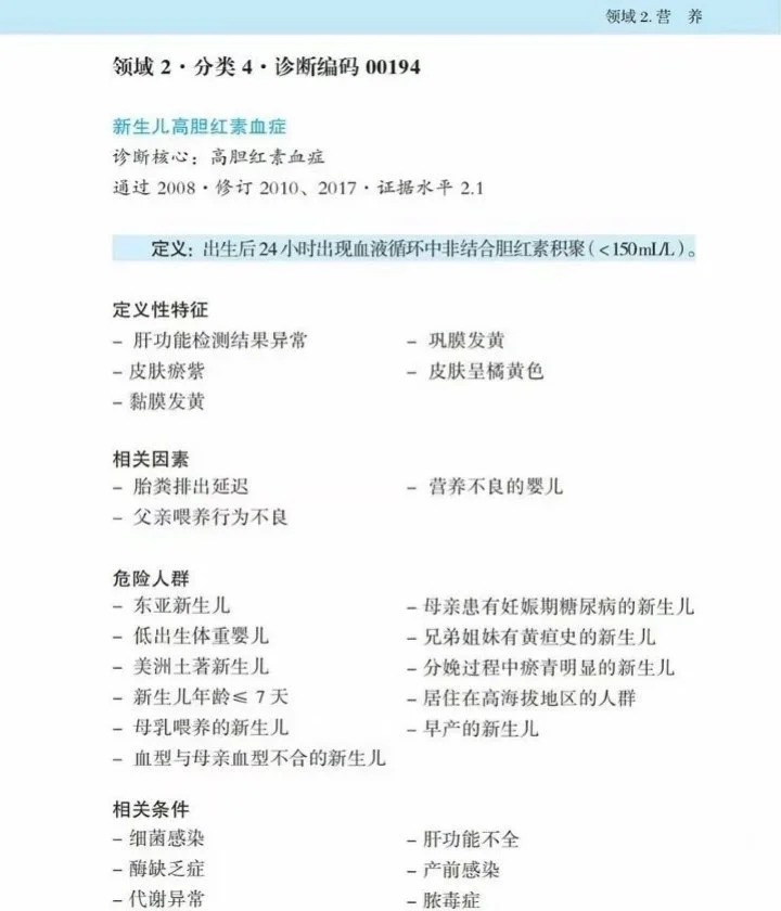
直到挖到这本NANDA-I护理诊断电子版,直接救大命、直接封神yyds,没有之一、没有之一、没有之一!《NANDA - I护理诊断:定义与分类2021 - 2023(原著第12版)》,权威最新版,内容全面详实,详细讲解NANDA-I护理诊断的术语、应用等内容,像压力性尿失禁、新生儿高胆红素血症等护理诊断,从定义、特征到相关因素、危险人群都有清晰阐述,能帮我们精准把握护理诊断要点,手机平板随时可看,不用扛厚重课本遭罪,存完直接开挂,彻底摆脱学习内耗,再也不用内耗到emo、不用熬夜啃厚重课本、不用为护理诊断抓不准发愁,学习效率直接拉满,卷赢同批宝子不是梦,谁存谁赚、谁存谁赢!
具体宝藏电子版亮点,护理宝子们速码,不看亏麻👇 建议直接截图保存,别偷懒、别错过,亏麻别找我,我已经反复提醒你啦,主打一个良心种草,不玩套路、不割韭菜!
✅ 权威版本:《NANDA - I护理诊断:定义与分类2021 - 2023(原著第12版)》,正版同源,内容最新、最权威,适配临床最新要求,不落后、不踩坑,不存亏麻,谁不存谁是大冤种、谁不存谁亏麻到哭!
✅ 内容全面:详细讲解NANDA-I护理诊断的术语、应用等核心内容,覆盖临床常见护理诊断,不管是基础术语还是实操要点,都能一站式掌握,刚需不踩雷,不存真的亏麻、亏麻别怨我!
✅ 讲解细致:重点护理诊断(如压力性尿失禁、新生儿高胆红素血症),从定义、特征到相关因素、危险人群,都有清晰阐述,帮你精准把握护理诊断要点,学以致用不白学,存完血赚不亏、赢麻了!
✅ 适配性强:不管是护理专业医学生学习、备考刷题,还是临床护士日常实操、提升能力,都能精准适配,手机平板随时可看,不用扛厚重课本,学习更便捷、更高效,谁存谁香!
✅ 实用性拉满:告别东拼西凑找资料,一本电子版搞定所有护理诊断相关需求,术语记牢、要点抓准、临床会用,彻底摆脱护理诊断学习内耗,提升专业能力超轻松,存完直接开挂!
这本NANDA-I护理诊断电子版,真的是护理宝子的本命学习神器!权威、全面、细致、实用,多场景全覆盖、各要点狠狠拿捏,贴合护理学习与临床实操,从基础学习到临床参考,全覆盖无死角,内容专业、实用性拉满,不用熬夜翻纯理论厚书、不用东拼西凑找资料,一本就够搞定护理诊断所有学习、参考需求,香到跺脚、爽到飞起,谁存谁赚、谁用谁香,不存真的亏麻到哭、悔到抠脚,别等错过再后悔,真的来不及,亏麻别找我!
🔥 谁适合冲?对号入座,别等亏麻再后悔,手慢无、手慢无、手慢无,拼手速时刻到了,别墨迹、别佛系,主打一个速存速赢,不冲真的亏麻、亏麻别怨我!
• 刚入门的护理专业医学生:一脸懵圈,需要权威、细致的资料打基础,牢记护理诊断术语、掌握核心要点,不内耗、不踩坑,少走3年弯路,不存亏麻、亏麻别找我!
• 临床一线护士:需要实用资料辅助临床实操,精准把握护理诊断要点,规范护理流程,优化工作效率,存完直接开挂,不冲亏麻、血亏到离谱!
• 备考冲刺的护理宝子:需要系统、权威的资料,查漏补缺、强化护理诊断知识点,熟练运用到备考中,稳稳通关,存完血赚不亏、赢麻全场!
• 想提升专业能力的护理同仁:需要全面、实用的资料,拓宽知识面,规范护理诊断操作,实现能力进阶,存完直接卷赢同批宝子、不被甩在身后!







